图片
一、招生对象及报考条件
(一)基本条件
遵守中华人民共和国宪法和法律;身体健康,符合教育部、卫生部、中国残疾人联合会颁发的《普通高等学校招生体检工作指导意见》标准,同时要求心理健康,五官端正,符合专业体检要求;高级中等教育学校毕业或具有同等学力者;经大军区政治部批准的现役军人。
(二)下列人员不能报考
具有高等学历教育资格的高等学校的在校生;高级中等教育学校的非应届毕业的在校生;当年被高等学校开除学籍或勒令退学者;因触犯刑律而被有关部门采取了强制措施者或正在服刑者;被高等学校开除学籍或勒令退学不满一年者(从被处分之日起,到报名开始之日止)。
(三)文理科要求
1.我校所有艺术类本科专业文理兼招,按各专业录取原则文理混合排序后择优录取。
2.文化产业管理本科专业招收普通文科类和理科类考生,参加普通文理科类二本批次录取,文化最低控制分数线执行二本线(分文理),按艺术类专业培养,授予艺术学学士学位。
(四)部分专业身体条件要求
1.声乐演唱类专业考生应发声器官无疾病,身高要求男生165cm 以上、女生155cm以上。
2.舞蹈表演专业考生身高要求男生170cm以上、女生160cm以上。
3.戏剧表演及播音主持类专业考生应五官端正、身材匀称、口齿清楚,无色盲、色弱,裸视1.0以上,发声器官无疾病。
4.美术及艺术设计类各专业、戏剧影视美术设计和影视摄影与制作专业考生应无色盲。
二、报考程序及相关安排
艺术类考试报名分为在户口所在地县(市、区)招办的普通高考报名和由招生院校组织的专业考试报名两次进行。
(一)普通高考报名
1.按照省招考院要求,考生在规定的时间内到户口所在地县(市、区)招办设置的报名点办理报名手续,符合报考条件者,领取艺术类专业考试报考证。
2.凡未到户口所在地县(市、区)招办进行资格报名的考生,均不能报名参加专业考试,责任由考生自负。
(二)专业考试报名
1.专业报名(含省统考、云南艺术学院校考及省外院校来昆设点校考)采用“网上报名,网络缴费”的方式进行,报名系统网址为 http://ynart.evoartexam.cn/。
2.考生取得县(市、区)招办签发的艺术类专业考试报考证后,在规定时间内凭身份证号、考生号登录报名系统进行网络验证、专业报名和网上缴费(支持手机 APP 操作,具体收费标准以网上公布为准)。
3.允许考生兼报两个以上专业,须分别报名、分别缴费、分别考试。一经网上缴费确认,将不予退费。
4.报名结束后,考生按规定时间登录报名系统自行打印准考证,并到考点确认考试安排,凭身份证、艺术类专业考试报考证、专业准考证参加专业考试。
5.我校将适时通过校园网和报名系统公告栏公布专业报名相关信息和省外院校专业校考报名安排,请考生及时关注。
(三)时间安排
|
事 项 |
专业考试类别 |
||
|
省统考 |
云南艺术学院校考 |
省外院校校考 |
|
|
专业报名 |
2019年1月2至10 日 |
关注我校校园网或报名系统公告栏 |
|
|
考生打印准考证 |
2019 年1 月13至14 日 |
||
|
考生确认考场 |
2019年1月15日 |
2019 年1 月21 日前 |
|
|
专业考试 |
2019年1月16至20日 |
2019年1月21至29日 |
|
(四)考点设置
专业考点(含省统考、云南艺术学院校考及省外院校来昆设点校考)设在云南艺术学院呈贡校区。
三、招生专业、学制、录取原则及收费情况
|
学院 |
招生专业及方向 |
学制(年)
|
学费 (万元/学年) |
录取原则 |
|
音乐学院 |
音乐学(师范类)本科 |
4 |
0.85 |
按专业排名择优录取 |
|
音乐表演(演唱、民族声乐、流行演唱、流行演奏、 中国乐器演奏、键盘演奏、管弦打击乐演奏、合唱)本科 |
4 |
1 |
按专业排名择优录取 |
|
|
作曲与作曲技术理论本科 |
5 |
1 |
按专业排名择优录取 |
|
|
音乐学(民族音乐理论)本科 |
4 |
0.85 |
按专业排名择优录取 |
|
|
舞蹈学院 |
舞蹈学(教育)本科 |
4 |
1 |
按专业排名择优录取 |
|
舞蹈学(民族舞蹈传承)本科 |
4 |
1 |
按专业排名择优录取 |
|
|
舞蹈编导本科 |
4 |
1 |
按专业排名择优录取 |
|
|
舞蹈表演本科 |
4 |
1 |
按专业排名择优录取 |
|
|
戏剧学院 |
表演(戏剧影视表演)本科 |
4 |
1 |
按专业排名择优录取 |
|
表演(模特与服装造型)本科 |
4 |
1 |
按专业排名择优录取 |
|
|
戏剧学本科 |
4 |
0.85 |
按文化与专业总分排名择优录取 |
|
|
戏剧影视文学本科 |
4 |
1 |
按文化与专业总分排名择优录取 |
|
|
播音与主持艺术本科 |
4 |
1 |
按专业排名择优录取 |
|
|
戏剧影视导演本科 |
4 |
1 |
按文化与专业总分排名择优录取 |
|
|
戏剧影视美术设计本科 |
4 |
1 |
按专业排名择优录取 |
|
|
电影电视学院
|
广播电视编导本科 |
4 |
1 |
按文化与专业总分排名择优录取 |
|
影视摄影与制作本科 |
4 |
1 |
按专业排名择优录取 |
|
|
美术学院 |
美术学(师范类)本科 |
4 |
0.85 |
按专业排名择优录取 |
|
美术学(史论)本科 |
4 |
0.85 |
按专业排名择优录取 |
|
|
绘画本科 |
4 |
1 |
按专业排名择优录取 |
|
|
中国画本科 |
4 |
1 |
按专业排名择优录取 |
|
|
雕塑本科 |
5 |
1 |
按专业排名择优录取 |
|
|
摄影本科 |
4 |
1 |
按文化与专业总分排名择优录取 |
|
|
艺术设计学院 |
艺术设计学本科 |
4 |
0.85 |
按文化排名择优录取 |
|
视觉传达设计本科 |
4 |
1 |
按专业排名择优录取 |
|
|
环境设计本科 |
4 |
1 |
按专业排名择优录取 |
|
|
产品设计本科 |
4 |
1 |
按文化与专业总分排名择优录取 |
|
|
服装与服饰设计本科 |
4 |
1 |
按文化与专业总分排名择优录取 |
|
|
数字媒体艺术本科 |
4 |
1 |
按文化与专业总分排名择优录取 |
|
|
动画本科 |
4 |
1 |
按专业排名择优录取 |
|
|
艺术文化学院 |
文化产业管理本科 |
4 |
0.85 |
按文化排名择优录取 |
|
表演(礼仪与公关艺术)本科 |
4 |
1 |
按专业排名择优录取 |
|
|
高等职业教育学院 |
音乐表演(技能与应用)本科 |
4 |
1 |
按专业排名择优录取 |
|
视觉传达设计(技术与应用)本科 |
4 |
1 |
按专业排名择优录取 |
|
|
音乐表演(职业教育)本科(限招“三校生”) |
4 |
1 |
按专业排名择优录取 |
|
|
舞蹈表演(职业教育)本科(限招“三校生”) |
4 |
1 |
按专业排名择优录取 |
|
|
视觉传达设计(职业教育)本科(限招“三校生”) |
4 |
1 |
按专业排名择优录取 |
注:1.各专业具体招生计划数详见2019年6月印发的《云南普通高校招生计划版》。
2.参加艺术类专业考试的考生必须专业成绩合格,且文化成绩达到最低控制分数线,方能按相应专业的录取原则择优录取。
3.音乐表演(职业教育)、舞蹈表演(职业教育)和视觉传达设计(职业教育)本科专业限招“三校生”(即技校、中专或职高毕业生),报考上述三个专业的考生必须参加省教育厅统一组织的“三校生”文化考试,报考其余专业的普通高中应届考生或社会考生必须参加全国高考。
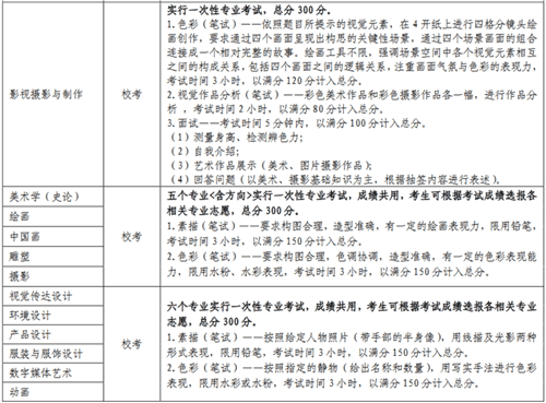
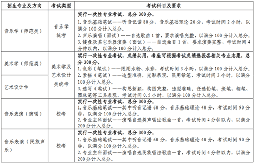
四、各招生专业的考试类型、考试科目及要求
![]()
![]()
![]()
![]()
![]()
![]()
![]()
注:1.所有报考音乐类校考的考生在参加专业主科面试时应着淡妆、不穿高跟鞋、不穿演出服。
2.音乐学(民族音乐理论)及音乐表演所有专业方向的“音乐基础笔试”科目实行一次性考试,成绩通用。
3.戏剧学(含戏剧教育、戏剧史论与批评两个方向)和戏剧影视美术设计(含舞台设计、化妆服装两个方向)专业新生入学后统一参加专业分班考核,双向选择专业方向。
4.广播电视编导专业一年级统一进行专业基础课学习,进入二年级方可自主选择课程模块(含剧情片、纪录片、日常电视节目、电视新闻)深入学习。
五、政审、体检及录取
(一) 由考生户口所在地招办负责对考生进行政治思想品德考核和健康检查。
(二) 我校为教育部确定的独立设置本科艺术院校,自行划定本校在全国各省区招生录取时的各艺术类专业文化最低控制分数线,在录取前报有关省级招办或招生考试院备案。
(三) 统考专业的专业合格线和文化最低控制分数线参照全省统一划定的分数线执行,其余校考专业的专业合格线和文化最低控制分数线由我校根据教育部有关规定,结合各专业的生源质量和培养需要自行划定。
(四) 云南省艺术类专业实行平行志愿投档录取,请考生按照省招考院的相关要求填报志愿。
(五) 在政治思想品德考核和体检合格,专业成绩达到合格线、文化成绩达到最低控制分数线的前提下,根据各专业的录取原则,参照考生填报志愿,德、智、体、美全面考核后,按计划择优录取。
(六) 各专业的录取线文理相同,且无级差。
(七) 新生入学3个月内,学校按照教育部规定对其进行全面复查,复查合格者予以学籍注册,不合格者区别情况予以处理,直至取消入学资格。凡高考违纪舞弊或弄虚作假者,无论何时发现,一经查实,立即取消学籍并退回原籍,情节恶劣者报请有关部门查究。
六、其它说明
(一) 高考外语语种不限,新生入学后我校外语教学只开设英语。
(二) 不查卷,可查分。专业成绩以网上查询的方式向考生公布,考生可登录报名系统自行查询及打印成绩通知单,查询时间及操作办法敬请关注我校校园网或报名系统公告栏。
(三) 考生所需的画具、乐器(钢琴除外)等考试用品一律自备,车旅费、食宿费自理,误考、缺考一律不予补考。
(四) 我校普通本科招生信息均以我校本年度《招生简章》、《招生章程》和学校校园网公布的信息为准, 如有与教育部或云南省招生政策不符的,执行教育部或云南省招生政策,未尽事宜参照国家相关规定执行。
(五) 为确保招生工作公平、公正、公开进行,云南艺术学院纪委对招生考试及录取进行全程监督。电话: 0871-65937136,电子邮箱:jubao@ynart.edu.cn。七、联系方式
学校地址:云南省昆明市呈贡区雨花路1577号 邮编:650500
学校网址:http://www.ynart.edu.cn 电话传真:(0871)65937127 65937128(兼传真)
2022-06-21 16:46:27
一、招生对象及报考条件
(一)基本条件
遵守中华人民共和国宪法和法律;身体健康,符合教育部、卫生部、中国残疾人联合会颁发的《普通高等学校招生体检工作指导意见》标准,同时要求心理健康,五官端正,符合专业体检要求;高级中等教育学校毕业或具有同等学力者;经大军区政治部批准的现役军人。
(二)下列人员不能报考
具有高等学历教育资格的高等学校的在校生;高级中等教育学校的非应届毕业的在校生;当年被高等学校开除学籍或勒令退学者;因触犯刑律而被有关部门采取了强制措施者或正在服刑者;被高等学校开除学籍或勒令退学不满一年者(从被处分之日起,到报名开始之日止)。
(三)文理科要求
1.我校所有艺术类本科专业文理兼招,按各专业录取原则文理混合排序后择优录取。
2.文化产业管理本科专业招收普通文科类和理科类考生,参加普通文理科类二本批次录取,文化最低控制分数线执行二本线(分文理),按艺术类专业培养,授予艺术学学士学位。
(四)部分专业身体条件要求
1.声乐演唱类专业考生应发声器官无疾病,身高要求男生165cm 以上、女生155cm以上。
2.舞蹈表演专业考生身高要求男生170cm以上、女生160cm以上。
3.戏剧表演及播音主持类专业考生应五官端正、身材匀称、口齿清楚,无色盲、色弱,裸视1.0以上,发声器官无疾病。
4.美术及艺术设计类各专业、戏剧影视美术设计和影视摄影与制作专业考生应无色盲。
二、报考程序及相关安排
艺术类考试报名分为在户口所在地县(市、区)招办的普通高考报名和由招生院校组织的专业考试报名两次进行。
(一)普通高考报名
1.按照省招考院要求,考生在规定的时间内到户口所在地县(市、区)招办设置的报名点办理报名手续,符合报考条件者,领取艺术类专业考试报考证。
2.凡未到户口所在地县(市、区)招办进行资格报名的考生,均不能报名参加专业考试,责任由考生自负。
(二)专业考试报名
1.专业报名(含省统考、云南艺术学院校考及省外院校来昆设点校考)采用“网上报名,网络缴费”的方式进行,报名系统网址为 http://ynart.evoartexam.cn/。
2.考生取得县(市、区)招办签发的艺术类专业考试报考证后,在规定时间内凭身份证号、考生号登录报名系统进行网络验证、专业报名和网上缴费(支持手机 APP 操作,具体收费标准以网上公布为准)。
3.允许考生兼报两个以上专业,须分别报名、分别缴费、分别考试。一经网上缴费确认,将不予退费。
4.报名结束后,考生按规定时间登录报名系统自行打印准考证,并到考点确认考试安排,凭身份证、艺术类专业考试报考证、专业准考证参加专业考试。
5.我校将适时通过校园网和报名系统公告栏公布专业报名相关信息和省外院校专业校考报名安排,请考生及时关注。
(三)时间安排
|
事 项 |
专业考试类别 |
||
|
省统考 |
云南艺术学院校考 |
省外院校校考 |
|
|
专业报名 |
2019年1月2至10 日 |
关注我校校园网或报名系统公告栏 |
|
|
考生打印准考证 |
2019 年1 月13至14 日 |
||
|
考生确认考场 |
2019年1月15日 |
2019 年1 月21 日前 |
|
|
专业考试 |
2019年1月16至20日 |
2019年1月21至29日 |
|
(四)考点设置
专业考点(含省统考、云南艺术学院校考及省外院校来昆设点校考)设在云南艺术学院呈贡校区。
三、招生专业、学制、录取原则及收费情况
|
学院 |
招生专业及方向 |
学制(年)
|
学费 (万元/学年) |
录取原则 |
|
音乐学院 |
音乐学(师范类)本科 |
4 |
0.85 |
按专业排名择优录取 |
|
音乐表演(演唱、民族声乐、流行演唱、流行演奏、 中国乐器演奏、键盘演奏、管弦打击乐演奏、合唱)本科 |
4 |
1 |
按专业排名择优录取 |
|
|
作曲与作曲技术理论本科 |
5 |
1 |
按专业排名择优录取 |
|
|
音乐学(民族音乐理论)本科 |
4 |
0.85 |
按专业排名择优录取 |
|
|
舞蹈学院 |
舞蹈学(教育)本科 |
4 |
1 |
按专业排名择优录取 |
|
舞蹈学(民族舞蹈传承)本科 |
4 |
1 |
按专业排名择优录取 |
|
|
舞蹈编导本科 |
4 |
1 |
按专业排名择优录取 |
|
|
舞蹈表演本科 |
4 |
1 |
按专业排名择优录取 |
|
|
戏剧学院 |
表演(戏剧影视表演)本科 |
4 |
1 |
按专业排名择优录取 |
|
表演(模特与服装造型)本科 |
4 |
1 |
按专业排名择优录取 |
|
|
戏剧学本科 |
4 |
0.85 |
按文化与专业总分排名择优录取 |
|
|
戏剧影视文学本科 |
4 |
1 |
按文化与专业总分排名择优录取 |
|
|
播音与主持艺术本科 |
4 |
1 |
按专业排名择优录取 |
|
|
戏剧影视导演本科 |
4 |
1 |
按文化与专业总分排名择优录取 |
|
|
戏剧影视美术设计本科 |
4 |
1 |
按专业排名择优录取 |
|
|
电影电视学院
|
广播电视编导本科 |
4 |
1 |
按文化与专业总分排名择优录取 |
|
影视摄影与制作本科 |
4 |
1 |
按专业排名择优录取 |
|
|
美术学院 |
美术学(师范类)本科 |
4 |
0.85 |
按专业排名择优录取 |
|
美术学(史论)本科 |
4 |
0.85 |
按专业排名择优录取 |
|
|
绘画本科 |
4 |
1 |
按专业排名择优录取 |
|
|
中国画本科 |
4 |
1 |
按专业排名择优录取 |
|
|
雕塑本科 |
5 |
1 |
按专业排名择优录取 |
|
|
摄影本科 |
4 |
1 |
按文化与专业总分排名择优录取 |
|
|
艺术设计学院 |
艺术设计学本科 |
4 |
0.85 |
按文化排名择优录取 |
|
视觉传达设计本科 |
4 |
1 |
按专业排名择优录取 |
|
|
环境设计本科 |
4 |
1 |
按专业排名择优录取 |
|
|
产品设计本科 |
4 |
1 |
按文化与专业总分排名择优录取 |
|
|
服装与服饰设计本科 |
4 |
1 |
按文化与专业总分排名择优录取 |
|
|
数字媒体艺术本科 |
4 |
1 |
按文化与专业总分排名择优录取 |
|
|
动画本科 |
4 |
1 |
按专业排名择优录取 |
|
|
艺术文化学院 |
文化产业管理本科 |
4 |
0.85 |
按文化排名择优录取 |
|
表演(礼仪与公关艺术)本科 |
4 |
1 |
按专业排名择优录取 |
|
|
高等职业教育学院 |
音乐表演(技能与应用)本科 |
4 |
1 |
按专业排名择优录取 |
|
视觉传达设计(技术与应用)本科 |
4 |
1 |
按专业排名择优录取 |
|
|
音乐表演(职业教育)本科(限招“三校生”) |
4 |
1 |
按专业排名择优录取 |
|
|
舞蹈表演(职业教育)本科(限招“三校生”) |
4 |
1 |
按专业排名择优录取 |
|
|
视觉传达设计(职业教育)本科(限招“三校生”) |
4 |
1 |
按专业排名择优录取 |
注:1.各专业具体招生计划数详见2019年6月印发的《云南普通高校招生计划版》。
2.参加艺术类专业考试的考生必须专业成绩合格,且文化成绩达到最低控制分数线,方能按相应专业的录取原则择优录取。
3.音乐表演(职业教育)、舞蹈表演(职业教育)和视觉传达设计(职业教育)本科专业限招“三校生”(即技校、中专或职高毕业生),报考上述三个专业的考生必须参加省教育厅统一组织的“三校生”文化考试,报考其余专业的普通高中应届考生或社会考生必须参加全国高考。
四、各招生专业的考试类型、考试科目及要求
![]()
![]()
![]()
![]()
![]()
![]()
![]()
注:1.所有报考音乐类校考的考生在参加专业主科面试时应着淡妆、不穿高跟鞋、不穿演出服。
2.音乐学(民族音乐理论)及音乐表演所有专业方向的“音乐基础笔试”科目实行一次性考试,成绩通用。
3.戏剧学(含戏剧教育、戏剧史论与批评两个方向)和戏剧影视美术设计(含舞台设计、化妆服装两个方向)专业新生入学后统一参加专业分班考核,双向选择专业方向。
4.广播电视编导专业一年级统一进行专业基础课学习,进入二年级方可自主选择课程模块(含剧情片、纪录片、日常电视节目、电视新闻)深入学习。
五、政审、体检及录取
(一) 由考生户口所在地招办负责对考生进行政治思想品德考核和健康检查。
(二) 我校为教育部确定的独立设置本科艺术院校,自行划定本校在全国各省区招生录取时的各艺术类专业文化最低控制分数线,在录取前报有关省级招办或招生考试院备案。
(三) 统考专业的专业合格线和文化最低控制分数线参照全省统一划定的分数线执行,其余校考专业的专业合格线和文化最低控制分数线由我校根据教育部有关规定,结合各专业的生源质量和培养需要自行划定。
(四) 云南省艺术类专业实行平行志愿投档录取,请考生按照省招考院的相关要求填报志愿。
(五) 在政治思想品德考核和体检合格,专业成绩达到合格线、文化成绩达到最低控制分数线的前提下,根据各专业的录取原则,参照考生填报志愿,德、智、体、美全面考核后,按计划择优录取。
(六) 各专业的录取线文理相同,且无级差。
(七) 新生入学3个月内,学校按照教育部规定对其进行全面复查,复查合格者予以学籍注册,不合格者区别情况予以处理,直至取消入学资格。凡高考违纪舞弊或弄虚作假者,无论何时发现,一经查实,立即取消学籍并退回原籍,情节恶劣者报请有关部门查究。
六、其它说明
(一) 高考外语语种不限,新生入学后我校外语教学只开设英语。
(二) 不查卷,可查分。专业成绩以网上查询的方式向考生公布,考生可登录报名系统自行查询及打印成绩通知单,查询时间及操作办法敬请关注我校校园网或报名系统公告栏。
(三) 考生所需的画具、乐器(钢琴除外)等考试用品一律自备,车旅费、食宿费自理,误考、缺考一律不予补考。
(四) 我校普通本科招生信息均以我校本年度《招生简章》、《招生章程》和学校校园网公布的信息为准, 如有与教育部或云南省招生政策不符的,执行教育部或云南省招生政策,未尽事宜参照国家相关规定执行。
(五) 为确保招生工作公平、公正、公开进行,云南艺术学院纪委对招生考试及录取进行全程监督。电话: 0871-65937136,电子邮箱:jubao@ynart.edu.cn。七、联系方式
学校地址:云南省昆明市呈贡区雨花路1577号 邮编:650500
学校网址:http://www.ynart.edu.cn 电话传真:(0871)65937127 65937128(兼传真)